智慧校园整体解决方案
发布:2018.10.14      文件类型:PDF

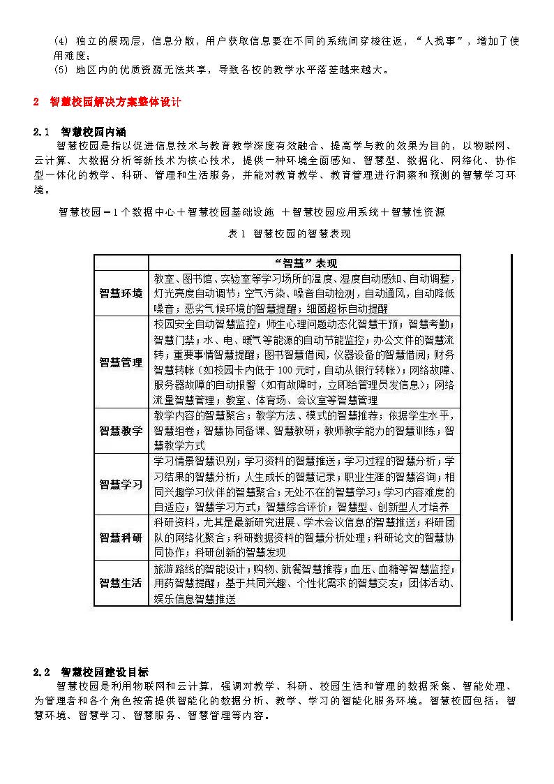
智慧校园是指以促进信息技术与教育教学深度有效融合、提高学与教的效果为目的,以物联网、云计算、大数据分析等新技术为核心技术,提供一种环境全面感知、智慧型、数据化、网络化、协作型一体化的教学、科研、管理和生活服务,并能对教育教学、教育管理进行洞察和预测的智慧学习环境。


智慧校园整体解决方案 (总页,可预览) 下载附件
附件预览

Copyright © 2004 厦门兴南洋信息技术有限公司 . All Right Resverved.
闽ICP备15002607号-1